香港腕表价格交流群

国庆去香港的广州街坊注意!千万不要带这些东西出入境,最高可罚百万及监禁两年!

2020-10-23 11:09:43

国庆+中秋双节来临

无论是上班狗还是学生党

是不是都非常鸡冻呢?

(像小编一样的加班狗略过T.T)

毕竟过完这个长假

本年度的假期就正式结束了

此时不疯,更待何时

去香港shopping是不少老广必备的假日节目

更何况还碰上中秋佳节

顺手带上两盒月饼去探亲


但是!注意啦!

大部分的月饼是不允许携带或者邮寄入境的!

前几天,深圳出入境检验检疫局

专门发了通告明确规定了

动物源性奶及奶制品、蛋及其制品禁止携带或邮寄入境

▼▼▼


含肉、蛋、奶成分的月饼

可能会携带禽流感病毒、口蹄疫病毒

或其他检疫性疫病病原体

存在传播的风险

如违规携带入境

检验检疫局部门将对物品作退回或销毁处理

……

也就是说什么


单黄白莲蓉、双黄白莲蓉

小龙虾月饼、酸菜田鸡月饼

统统都不能带入境

入境不行?

那在外国游学、外出公干、或是出过旅游

能不能自带月饼或者邮寄出境呢?

NO!NO!NO!


,目前共有

34个国家和地区明令禁止邮寄月饼入境

包括瑞士、法国、德国、泰国、新加坡、韩国等

同时,一些国家和地区采取了限制措施

如澳大利亚、加拿大、英国、马来西亚等

则禁止含有蛋黄和肉类的月饼邮寄入境

心痛各位

在外留学和工作的宝宝们1秒

好吧!不能带月饼

那带点燕窝、鲍鱼、海参、鱼翅回来叹一下

总可以了吧?

NO!NO!NO!

具体有什么是不能带的呢?

可以参考下面的名录看看

有哪些是自己想带但是又不能带的

☟☟☟

(看不清楚的宝宝可以点开大图)

▼▼▼

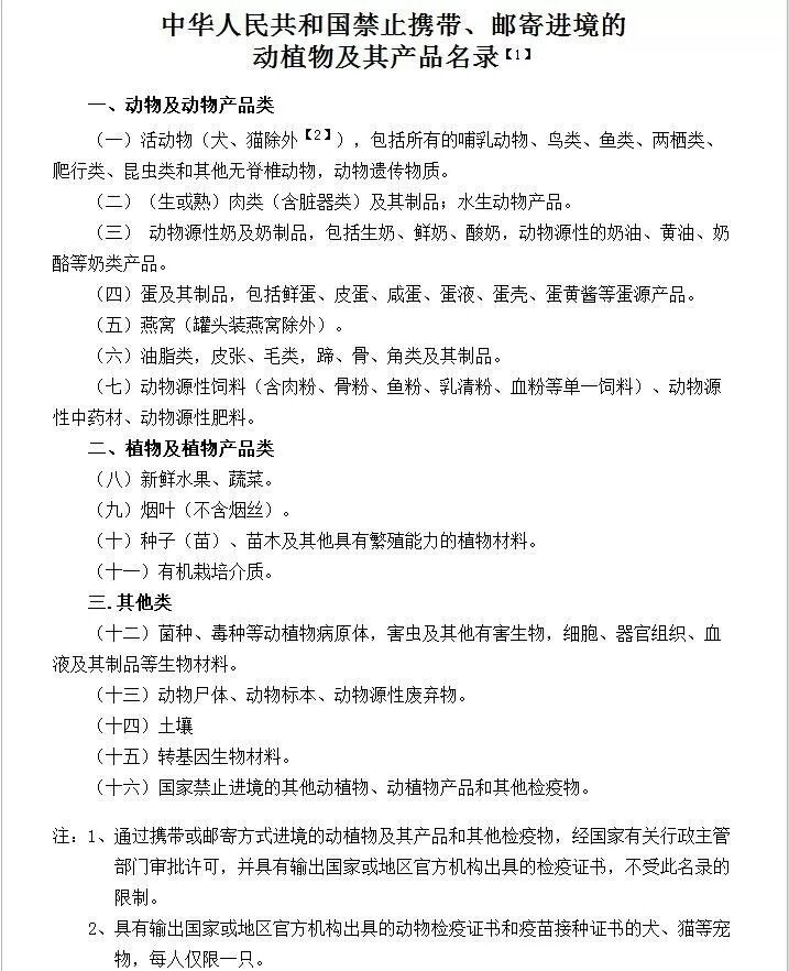
根据《禁止携带、邮寄进境的动植物及其产品名录》

水生动物产品(海参)、燕窝(罐头装燕窝除外)

也属于禁止携带、邮寄入境的物品

(除非经国家有关行政主管部门审批许可,并具有输出国家或者地区官方机构出具的检疫证书的,才不受禁止目录的限制。)

用人话说就是

包括海参、燕窝、粽子、蛋类、新鲜水果及各种生或熟肉类制品

一律都不能带

!!!

另外还有

2016年6月1日起

关于暂不予放行旅客行李物品暂存有关事项的公告

五类入境行李明确不予放行

☟☟☟

(看不清楚的宝宝可以点开大图)

▼▼▼

1. 旅客不能当场缴纳进境物品税款的;

2. 进出境的物品属于许可证件管理的范围,但旅客不能当场提交的;

3. 进出境的物品超出自用合理数量,按规定应当办理货物报关手续或其他海关手续,其尚未办理的;

4. 对进出境物品的属性、内容存疑,需要由有关主管部门进行认定、鉴定、验核的;

5. 按规定暂不予以放行的其他行李物品。


关于"自用合理数量"可以解释一下

"自用"指本人自用、馈赠亲友而非出售出租

"合理数量"指海关根据旅客入境目的和居留时间所确定的正常数量

比如你要去香港澳门旅游

正常来说带一部iPhone8是没有影响

但如果你一个人带了好几部入境

就有可能被认定为用于商业用途,不予放行

携带哪些东西是限量的?

根据规定,离境人士所携带出境的奶粉

每人每次不得超过1.8公斤

违例者最高可被罚款50万港元及监禁两年

去香港澳门shopping进出境时

人民币现钞不能超过2万元

对于外币,进出境可携带的额度则分3种情况

1、当天进出境超1次携带外币金额折合不超过500美元

2、15天内进出境超一次携带外币金额折合不超过1000美元

3、非以上情况携带外币金额折合不超过5000美元

海关还规定,来港旅客(年满十八周岁)

每人每次只能带

19支香烟、1支雪茄

25克烟草制品

进入香港

超过该数量的烟草必须申报纳税

否则最高可被罚款100万港元和监禁2年

入境携带烟酒怎么免税?

香港、澳门地区居民及因私往来港澳的内地居民(年满十八周岁)

可免税带

香烟200支(1条)或雪茄50支或烟丝250克

可免税带

12度以上酒精饮料限1瓶(0.75升以下)

……

……

其他旅客(一般为因公出入境的旅客

可免税带

香烟400支或雪茄100支或烟丝500克

可免税带

12度以上酒精饮料限2瓶(1.5升以下)

哪些东西不能免税?

2016年4月8日

食品饮料税率为15%烟酒类税率为60%

服务箱包鞋靴税率为30%化妆品等税率为60%

带什么会被征税?

如果携带总额高于5000元人民币的物品

都会对超出部分征税

如果是不可分割的物品(比如一个LV包包)

则是按件征税,税率为20%

如果带了多件同样商品(比如50盒面膜)

不论总额是否超5000元

海关也有权征税或扣查

(至于商品是多少钱,如有购物凭证,

则按上面的数字算;

如不能提供,海关有一套列表给你定价,

可能会比实际购买价格更高!)

重点电子产品无论多少、不论新旧

(只要你当场不能提供收据证明是内地买的)

都会被征税!



哪些东西不能带?

 被海关查到了怎么办? 

办理征税、退运或者移送缉私等手续

友情提示:

藏匿、伪装等逃避海关监管行为的将涉嫌走私

经查实的,将没收涉案物并处罚款

所以过关时必在申报台主动向海关申报

海关只认可书面形式的申报

哪些容易忽略的违禁品?

水果、动物制品、多于两罐婴幼儿配方奶粉

以及受国家管制的特定药物

违禁品一旦查到是会被查扣的

说了这么多

各位小伙伴记得要注意啦

避免不必要的损失和麻烦

最后提前祝各位双节愉快

(来源:,深圳检验检疫局,网络)


更多热门资讯直接戳:

痛心!只因父母装了床围,7个月的女娃没了!

●老婆宫外孕生死关头,老公坚决不同意手术?医生只好打110....

●广州妈妈亲测!去香港买BB儿童用品,这5家大型店必须逛!

友情链接

Copyright © 2023 All Rights Reserved 版权所有 香港腕表价格交流群