香港腕表价格交流群

兆麟·育龙湾小区业主大会表决票填写说明与电子表决票下载

2022-04-11 14:45:42

绝不将就

    经过广大业主和业委会持续不断的努力,小区终于迎来业主当家作主的时刻,请拿起你手中的表决票,投出自己内心深处的一票。



一、选票下载方式:


1、QQ群下载:申请加业主群QQ:69015361,群文件中下载“育龙湾小区业主大会表决票”;


2、微信方式获取:关注微信公众号:扫码或者搜索【兆麟育龙湾业主联盟】、【zlylwyz】添加关注 。


在公众号码上回复“tp”“TP”获取电子选票模版。


二、填写注意事项


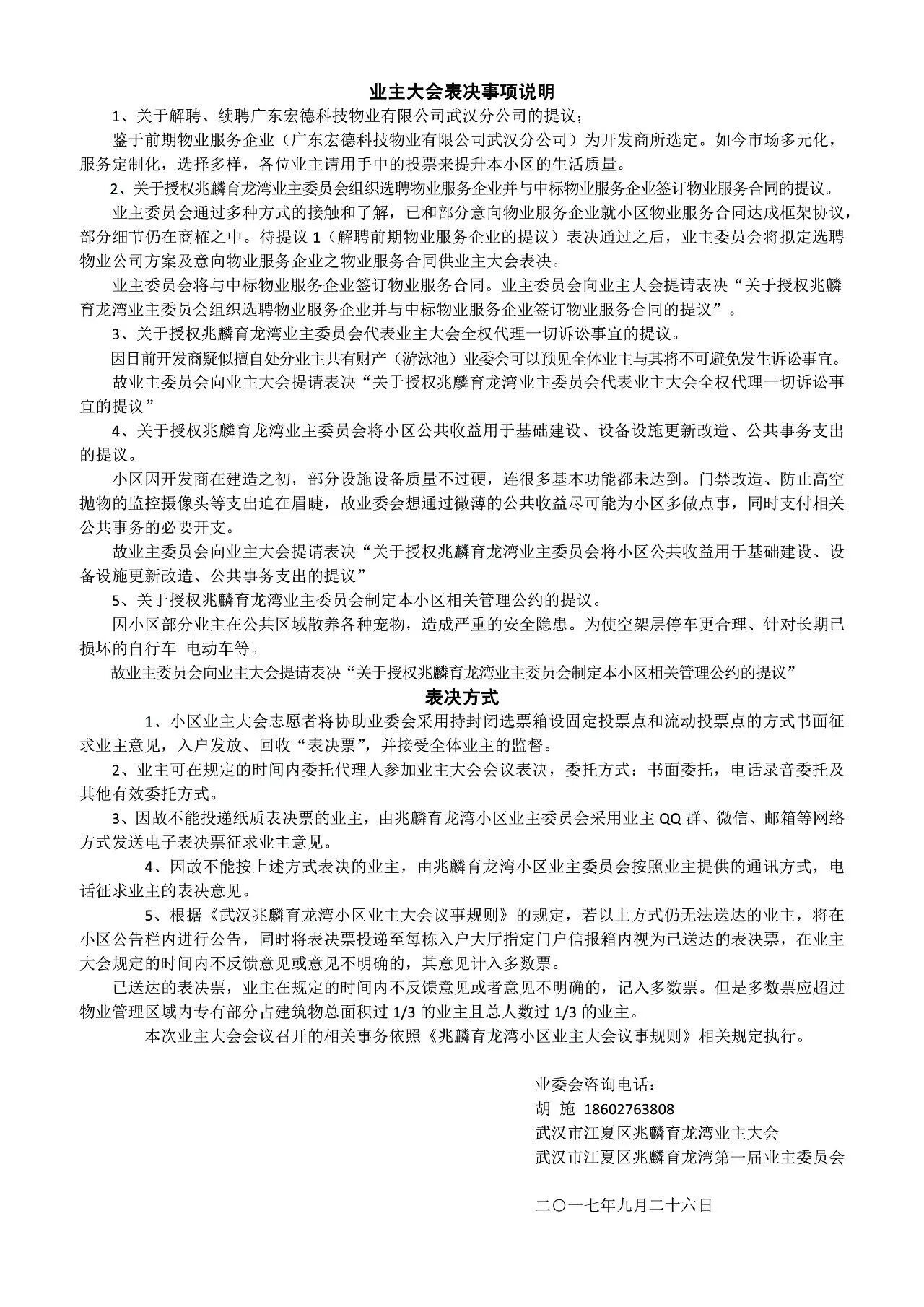
请严格按照选票模板填写选票(选票模版见附件一),不可缺填必选项;



三、选票投递方式


请将填好的选票拍照或者扫描后发送至业委会成员QQ邮箱:191379781@qq.com。


附件一:



鼓励大家参加现场投票,如因故确需采用电子票的邻居请自行下载并按要求填写清楚后发送给我。

最后强调


产权证号或合同备案号一定要填写


温馨提醒:

请各位业主邻居严格按照模板用黑色笔填写,避免因填写不规范产生废票,

关于本次投票内容不清楚的,请阅读业主大会会议通知:

关于解聘·续聘·选聘物业服务企业的业主大会会议通知


谢谢各位对业委会工作的支持,谢谢!


回复tp或TP下载选票电子模版。


下载后,用A4纸打印手动填写,然后拍照或扫描传给业委会成员!


友情链接

Copyright © 2023 All Rights Reserved 版权所有 香港腕表价格交流群