香港腕表价格交流群

云浮全市进行"智能电表"免费更换!这些信息,各位云浮街坊必须要知!

2020-07-20 15:11:45

  近日,在云城区思劳镇旧村看到,有供电工作人员正在为住宅楼的居民免费更换智能电表。从市供电部门了解到得知,云浮市从今年8月份开始,全面加快推进智能电表换装工作。



  安装智能电表后,市民可实时查询自己的用电情况;此外,智能电表运用后,还将有效解决手工抄表误抄、错抄、效率低等问题。



免费更换  

全市紧锣密鼓推进智能电表换装

  不少市民疑问电表好好的为什么要更换呢?市供电局计量中心副主任钟爽解释说,它已经不是传统意义上的电能表,智能电表除了具备传统电表基本用电量的计量功能以外,为了适应智能电网和新能源的使用,它还具有用电信息存储、双向多种费率计量功能、用户端控制功能、多种数据传输模式的双向数据通信功能、防窃电功能等智能化功能,智能电表代表着未来智能电网智能化终端的发展方向。在网络化、数字化时代下的智能用电模式,将进一步提高和改善用户的生活质量和便捷。


  目前云浮市有10个施工单位、近429人负责智能电表、低压集抄建设工作。由于本次工作点多面广、时间紧、任务重,涉及千家万户,为了进一步推进智能电表免费换装,国庆后供电部门将把施工人员数增加至600人。并派出专家加强工程建设各环节的质量管控,根据全覆盖规划的先后顺序,分阶段、分区域、有计划的开展立项建设工作,优先考虑在农村边远区域安装智能电表、再逐步扩展到集中的区域,确保用户尽快用上放心电。



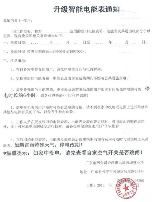
  值得关注的是,本次进行的智能电表升级费用、低压电力用户集中抄表系统设备安装费全部由供电部门承担,用户不需缴纳任何费用。在升级智能电表及安装低压电力用户集中抄表系统的同时,供电部门将对部分旧城区、乡镇的残旧表箱进行免费更换,提高用户用电安全水平,所以大家不需要担心增加费用负担,但大家还是有义务保护这些电表免受破坏。


精确可靠 

居民放心用电,实时查询用电情况


  以往,市民都几乎没有查看每月用电状况,到了缴电费的时候才知道家里当月的用电量。甚至,有时候当月的电费一下子增多了,想查一下用电情况也查不了,却可以实时查询用电数,非常方便。 电表上可以随时看到用了多少度,现在市民们用电都可以明明白白。


  不过,有市民担忧智能电表会比机械表走得更快。对此,钟爽表示,“传统的机械电能表,是通过磁力矩驱动铝盘,带计量器计量电量的。这种计量方式存在着寿命短、误差大、需定期调试、容易窃电等诸多缺陷,而且给城市电网的建设、规划和分析带来了很大困难。智能电表是数据实时传输,保证了抄表数据的准确性,避免了因人工错抄、抄表不及时给用户造成的麻烦。同时,系统每天可自动定时抄表,提高了抄表的实时性,为广大云浮市居民准确查询、灵活缴费等服务措施提供技术支撑平台。用户还可以通过网络及时查询用电情况,根据用电需求形成良好用电习惯,为实现‘智能家居’奠定了良好的基础。”


  市供电部门进行更换的智能电能表全部经质量技术监督部门授权的法定电能计量检定机构检定合格。

  首先,电表出厂前必先经过厂家内部质量检查,厂家确认合格的在左边加上一个合格检测固封,然后送到省级电科院抽检,都合格后再送到市计量中心检测,经过最后一次检测合格后再在右边加上合格固封环。

  所以,每一个被投入到云浮用户家庭中使用的电表都必须通过严格的检测流程进行检测。计量精度和准确度完全符合国家相关技术标准。如果市民对自己的用电情况存在疑问,使用智能电表后可以随时实时查询用电量。


  同时,在更换智能电表施工前,各辖区供电所都会提前通过短信、贴通告等方式告知广大市民,市民们可以提前做好表码确认。如果市民有质疑或建议,还可以拨打24小时供电服务热线95598进行咨询和反馈。


加快步伐

云城区年底智能电表覆盖率将达98.24%


  9月11日,云城区思劳镇旧村已完成智能电表更换工作,全新的智能电表已投入使用,施工人员更换了老旧的电线,同时把杂乱的电线进行整理、迁改,为居民安全用电提供了保障。

  在现场,供电人员正在进行智能电表的更换,对电表周围线路不断进行整理、迁改,并更换电表、表箱。这组施工队有15人,每日能更换150个智能电表。

  这里居民住宅楼电表有些已经使用十年了,而且电线杂乱,存在极大的安全隐患。除了更换电表以外,加强与居民沟通也成为施工队员们的主要工作。

  为了加快智能电表、低压集抄建设,让居民早日用上智能电表,除了特殊天气(雨天)施工队每天加班加点进行作业。


  按照工作计划,今年年底要完成近46万户智能电表更换,截至9月底,已完成9.9万只智能电表升级工作。云城区范围计划建设2.62万户低压集抄,更换不符合建设技术要求的电表2.93万户,到年底,智能电表覆盖率将达98.24%,全市智能电表与低压集抄将于2019年完成全覆盖。

  供电部门提醒市民朋友可登录广东电网网上营业厅(https://95598.gd.csg.cn/)或者进入广东电网微信公众号(微信搜索“广东电网”)了解智能电表更换及低压电力用户集中抄表系统设备安装计划。供电部门在电表更换前也将提前在楼道或社区公告栏发布通知,用户可到现场确认原电表的计量信息。若对智能电表的计量、电费等有疑问,可以联系更换通知上的电话或者95598服务热线进行咨询。


鸣谢:云浮供电局、江志、林盛楷

编辑整理:云浮供电局、云浮热点

拉到尾部,唔单止可以写留言,

仲可以睇到精彩评论!

友情链接

Copyright © 2023 All Rights Reserved 版权所有 香港腕表价格交流群